U projekt “ICT tools in traditional and distance learning” uključeno je šest partnerskih zemalja: Poljska, Italija, Turska, Bugarska, Finska i Hrvatska. Projekt je financiran od strane EU. Iako najveći do sada, ovo nije prvi projekt na internacionalnoj razini, ali je prvi koji je omogućio slanje učenika na mobilnost u druge države na kojima su učenici, osim kompetencija iz digitalnoga područja, razvijali i veliki raspon kompetencija za cjeloživotno obrazovanje.
Osim što se ovakvim projektom nastoji modernizirati nastava uz primjenu IKT alata, neminovno je istaknuti da se sudjelovanjem na ovakvim aktivnostima učenicima omogućava usavršavanje i njihovih jezičnih sposobnosti i potiče na suradnički rad i tolerantnost. Uz tradicionalne i suvremene običaje zemalja sudionica partnera, učenici su imali mogućnost upoznati se i s kulturnom i povijesnom baštinom.
Dosadašnje projektne aktivnosti koje su ostvarene u okviru mobilnosti, odnosile su se na: kreiranje modernih i zanimljivih prezentacija, algoritamsko razmišljanje, programiranje robota, služenje interaktivnom pločom i izrađivanje mrežnih stranica. Budući da su učenici posebno bili oduševljeni programiranjem robota za vrijeme mobilnosti u Poljskoj, od prošle školske godine u fakultativnu nastavu Škole uvedena je i robotika.
Za svaku mobilnost učenici su se, uz pomoć svojih nastavnika mentora, vrijedno pripremali i nakon povratka s mobilnosti su iskustva, obogaćena novim kreativnim idejama, prenosili učenicima, nastavnicima i roditeljima.
Iako je bilo vrlo maštovitih radova koje su učenici tijekom cijele dvije školske godine predstavljali u Školi i u inozemstvu, koordinatorica projekta željela je podijeliti tri inovativna i kreativna rada darovitih učenika koja su kao rezultat projektnih aktivnosti nastali tijekom nastave na daljinu.
Učenici trećih razreda Marjan Mršo i Mateo Noskov na mobilnosti u Poljskoj programirali su robote od lego kockica, osmislili scenarij uz pomoć tehnike stop-motion animacije (Stop Motion Video) inspirirani lego kockicama, koji se može primijeniti u različitim nastavnim predmetima.
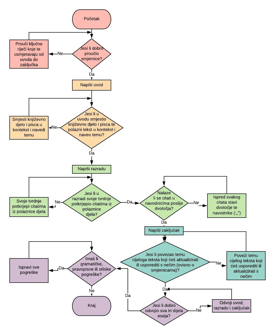
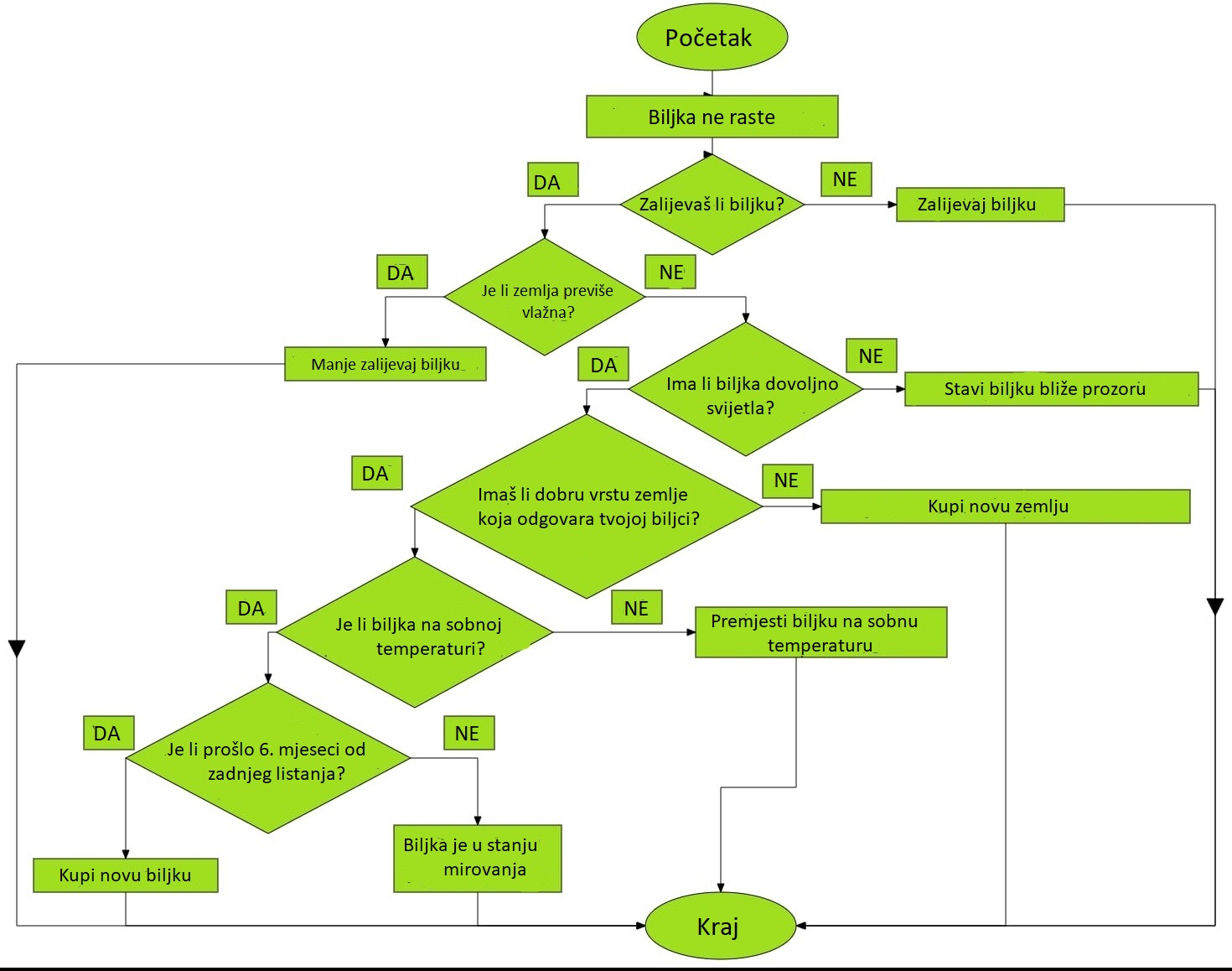
Učenici drugih razreda Iva Budžaki i Domagoj Ižaković, koji su na mobilnosti u Turskoj sudjelovali na radionicama o algoritamskom razmišljanju, izradili su algoritam Pisanje eseja na državnoj maturi koji može poslužiti kao ogledni primjer u nastavi Hrvatskoga jezika i Saira Mikuška algoritam “Kako se brinuti o kućnim biljkama?”, a koji je primjenjiv u nastavi Biologije.
